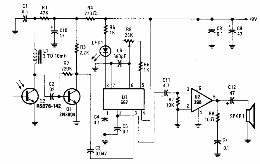
This circuit was found in a Popular Electronics from the 90s. The components admit equivalents and the phototransistor can be of any type.
This circuit was found in documentation from the 1980s. It is powered by the audio signal that must...
Damped oscillators can be used to produce sound from percussion instruments such as the triangle, bell,...
Found in Radio Electronics from the 90s, this circuit produces pulses to test an infrared...