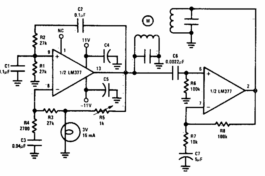
This circuit was found in a Motorola documentation from the 70s. The integrated circuit is from the time, an operational power amplifier according to the controlled motor.
This General Electric circuit was published in 1970. The LED is infrared and the voltage according...
Found in a Popular Electronics from the 90s, this circuit activates a recorder for automatic...
The circuit shown in Figure bellow generates frequencies of 50 Hz, 100 Hz, and 200 Hz. The circuit uses a...