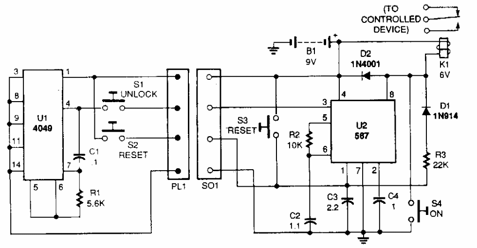
This code key uses a PLL and an oscillator that generates two frequencies that must be recognized for the relay to be activated. The circuit is from an 80's Popular Electronics.
This two-microphone amplifier was found in a April 1961 Radio Electronics Magazine. The circuit is...
We found this experimental musical instrument in a 1977 Radio Shack brochure. The sound produced...
With this circuit it is possible to modulate the radiation emitted by a laser diode in amplitude. The...