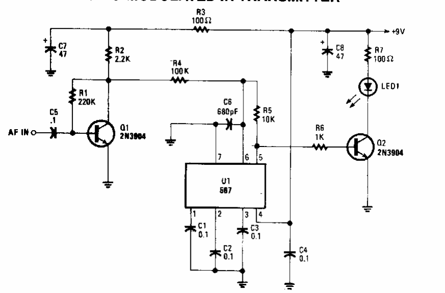
Found in a Popular Electronics from the 90s, this circuit can act as a transmitter for an audio link. The output transistor admits a higher power equivalent, depending on the LED.
This circuit was found in documentation from the 1980s. It is powered by the audio signal that must...
Damped oscillators can be used to produce sound from percussion instruments such as the triangle, bell,...
Found in Radio Electronics from the 90s, this circuit produces pulses to test an infrared...