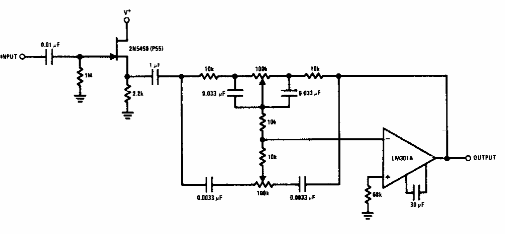
This high input impedance tone control circuit was found in American documentation from the 1980s. Equivalent operational amplifiers and FTEs can be used.
This circuit was found in documentation from the 1980s. It is powered by the audio signal that must...
Damped oscillators can be used to produce sound from percussion instruments such as the triangle, bell,...
Found in Radio Electronics from the 90s, this circuit produces pulses to test an infrared...