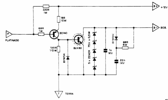
We found this circuit in an old magazine. This is an assisted ignition, where the contact breaker is kept. The circuit uses transistors that are uncommon today. Equivalents can be tested.
The circuit presented is suggested by National Semiconductor in its Linear Applications Handbook. The...
In this application we show how to get tuning from 0 V to an LM350 regulator IC. The setting also...
This frequency corresponds to musical note C3. Frequency accuracy depends on the accuracy of the...