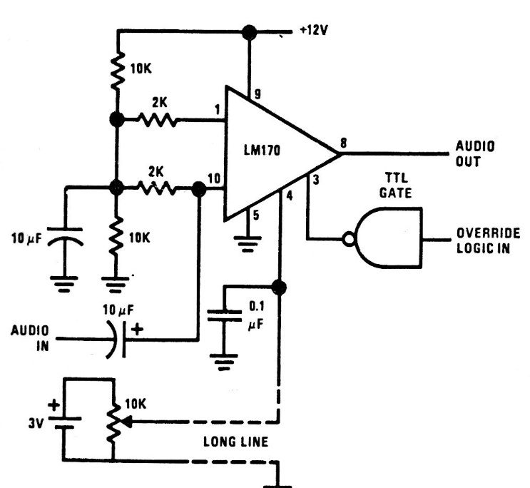
We found this circuit in an old American documentation. The circuit can be adapted for modern applications, since the integrated circuit used is uncommon nowadays.
This circuit was found in a Texas Instruments optoelectronics documentation. The gain depends on...
This oscillator circuit is from a Radio Electronics magazine from September 1960. The frequency depends...
Using a reed relay, this protection circuit depends only on the adjustment of the closing point by a wire...