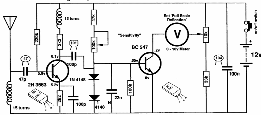
This circuit is from an American publication on transmitters. The components are current, and the circuit is intended to prove the functioning of small FM transmitters. The instrument can also be a 0 to 1 mA milliammeter or the lowest current range of an ordinary multimeter.




