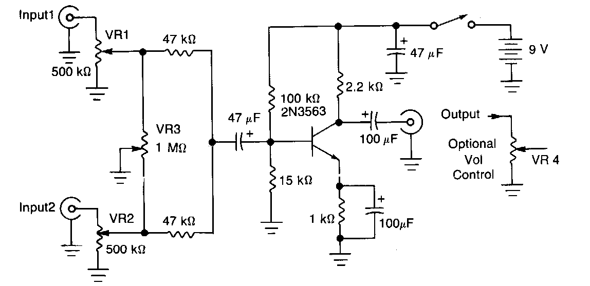
This version of a mixer with a transistor appears elsewhere in this section and on this website. The transistor can be a low noise BC548, and the source is a battery. This version is from an 80's American documentation.
This version of a mixer with a transistor appears elsewhere in this section and on this website. The transistor can be a low noise BC548, and the source is a battery. This version is from an 80's American documentation.