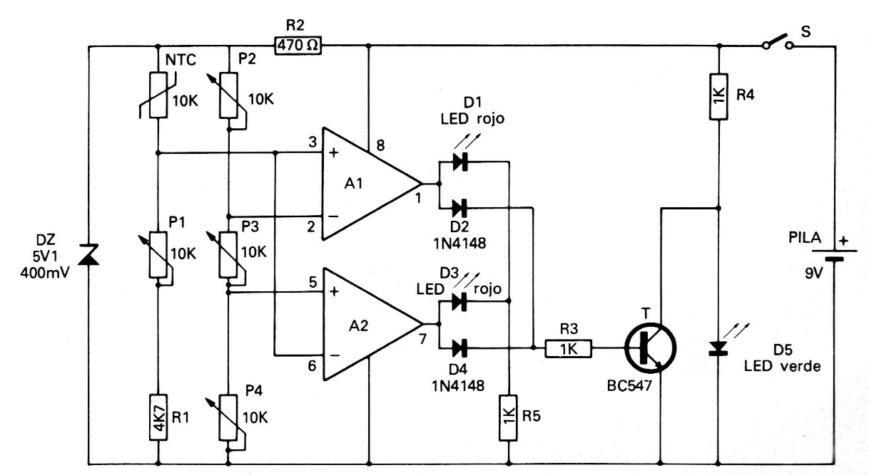
This circuit lights up an LED when the temperature exceeds a certain pre-set value and lights up the other when the temperature falls below a second set value. The comparator can be the LM339 and the sensor is a 10k ohm NTC.
This circuit lights up an LED when the temperature exceeds a certain pre-set value and lights up the other when the temperature falls below a second set value. The comparator can be the LM339 and the sensor is a 10k ohm NTC.