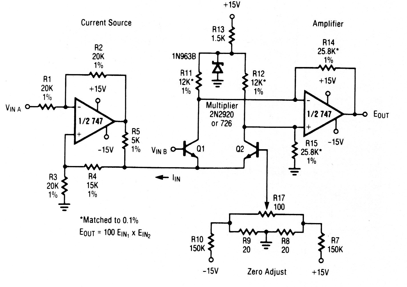
This circuit makes use of an old operational and matched transistors. The circuit can be implemented with more modern operational amplifiers and the power source must be symmetrical with voltage according to the operational amplifier.
This circuit makes use of an old operational and matched transistors. The circuit can be implemented with more modern operational amplifiers and the power source must be symmetrical with voltage according to the operational amplifier.