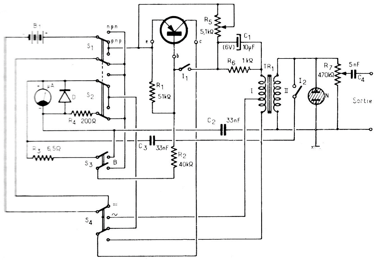
This circuit was found in a French publication in 1981, but it can still be assembled with only difficulty to obtain the transformer. The circuit tests NPN and PNP transistors and uses an analog indicator instrument. The instrument can be replaced by the current scale of a standard multimeter.




