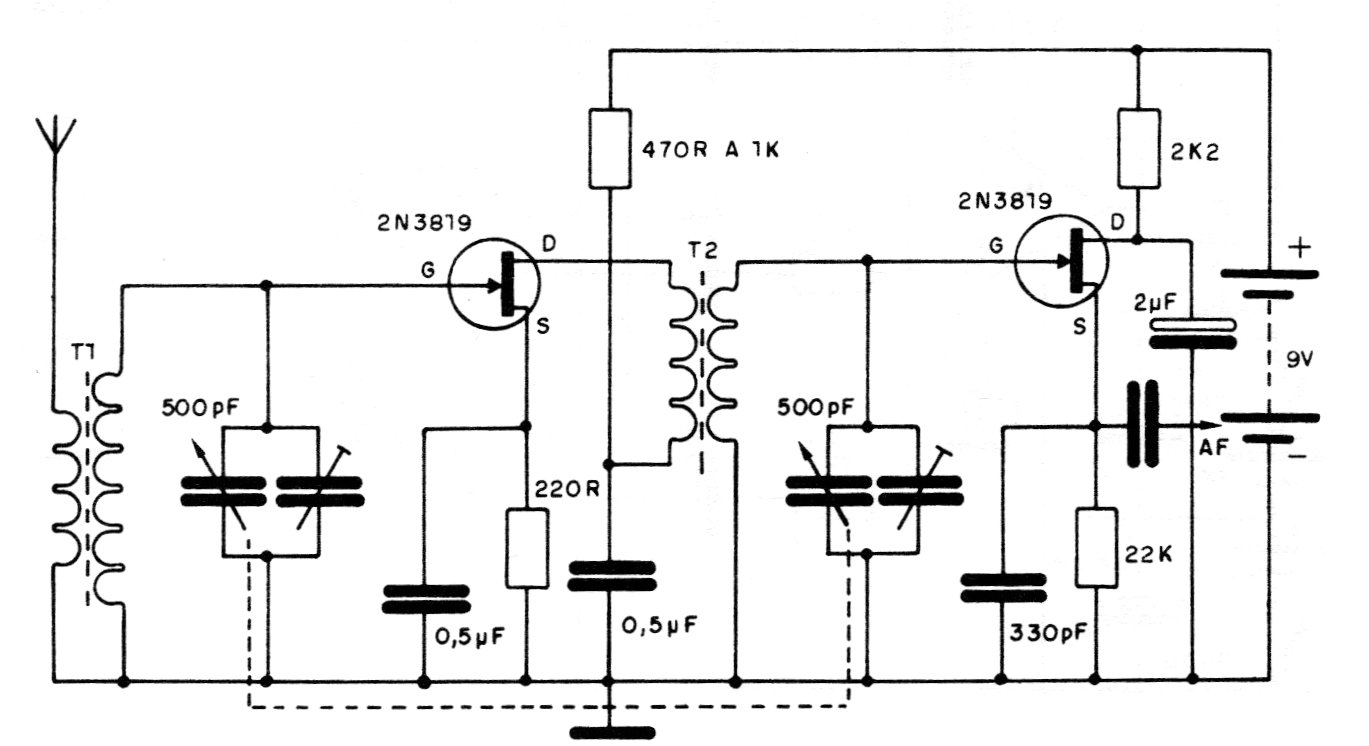
This circuit connected to the input of a good amplifier, with suitable coils can tune stations of medium and short-waves with excellent performance. Details of the coils are given in the previous circuits, but the reader can experiment to obtain the highest performance.




