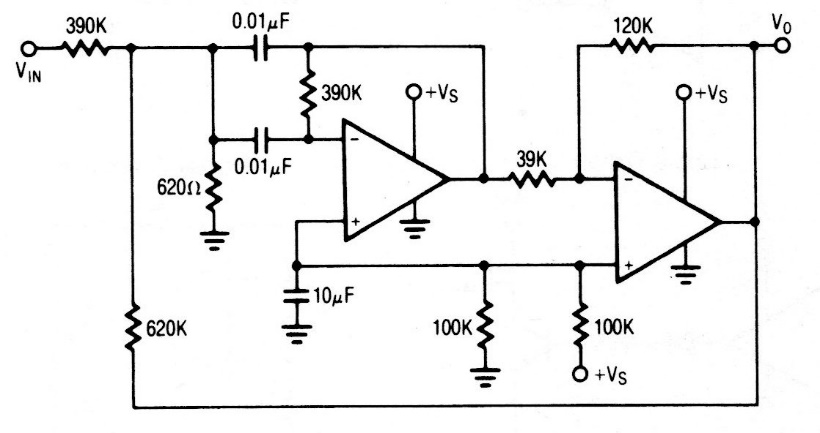
This circuit uses two Raytheon RC4558 operational amplifiers that are similar to the 741. The circuit does not use a symmetrical source and the supply voltage depends on the operational used. The circuit has a negative bias source.
This circuit uses two Raytheon RC4558 operational amplifiers that are similar to the 741. The circuit does not use a symmetrical source and the supply voltage depends on the operational used. The circuit has a negative bias source.