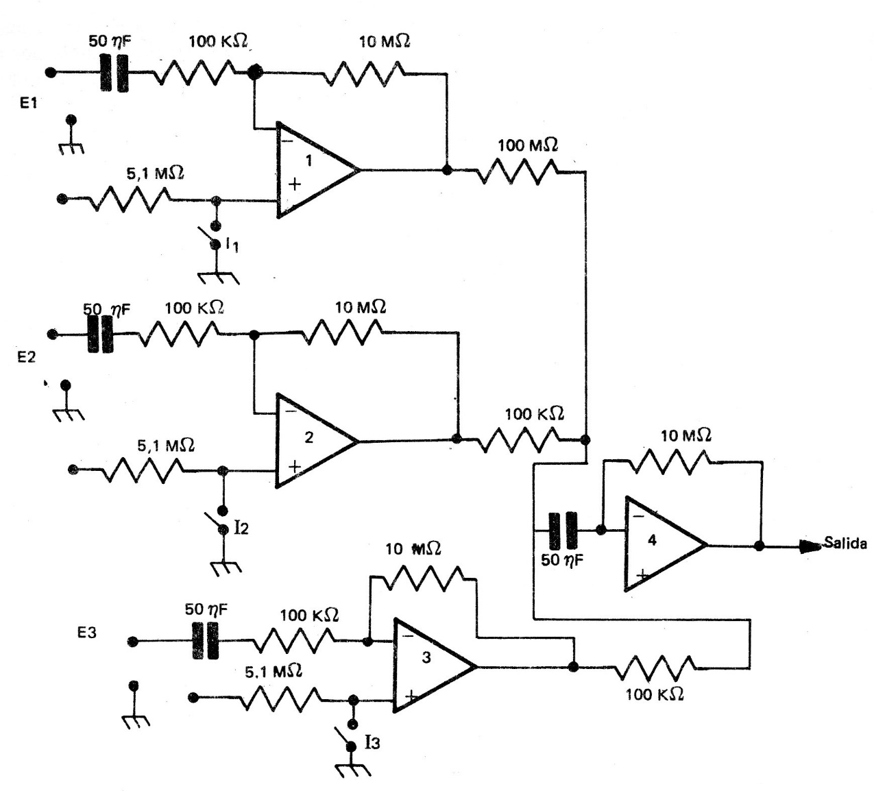
Although the integrated used originally is uncommon today, more modern operating equivalents can be used in the same configuration. The circuit is from European documentation from the 70s and the source must be symmetrical of at least 9 V or according to the operational.




