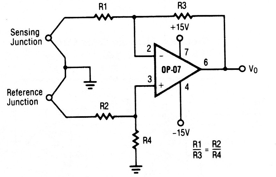
This high stability circuit is from the datasheet of the component used which is not very common today. The circuit dates back to 1985 and can be designed with more modern operational. Observe the symmetrical power supply.
This high stability circuit is from the datasheet of the component used which is not very common today. The circuit dates back to 1985 and can be designed with more modern operational. Observe the symmetrical power supply.