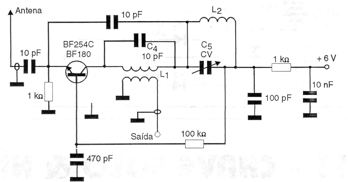
With this circuit it is possible to receive VHF stations up to 100 MHz on a common FM receiver tuned to a free frequency. The coil L1 consists of 4 coils of wire 18 with an internal diameter and 2 coils of the same coil are wound onto it. For L2 we have wire 24 in the form of 10 mm in diameter without core. The circuit can be powered by 4 batteries and has a very low consumption.




