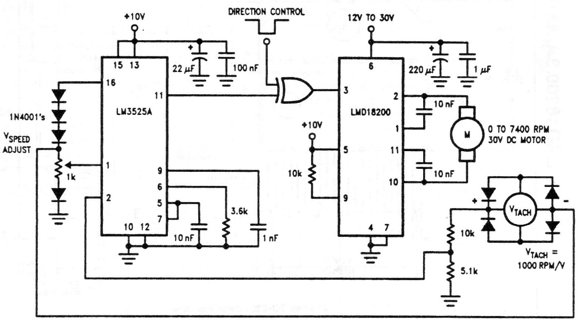
This circuit consists of a speed regulator for direct current motors. The integrated circuit used LMD18200 is not very common today. The circuit is from an application manual from National Semiconductor that today is a company of the Texas Instruments group. The integrated circuit used consists of a 3 A x 55 V H-bridge.




