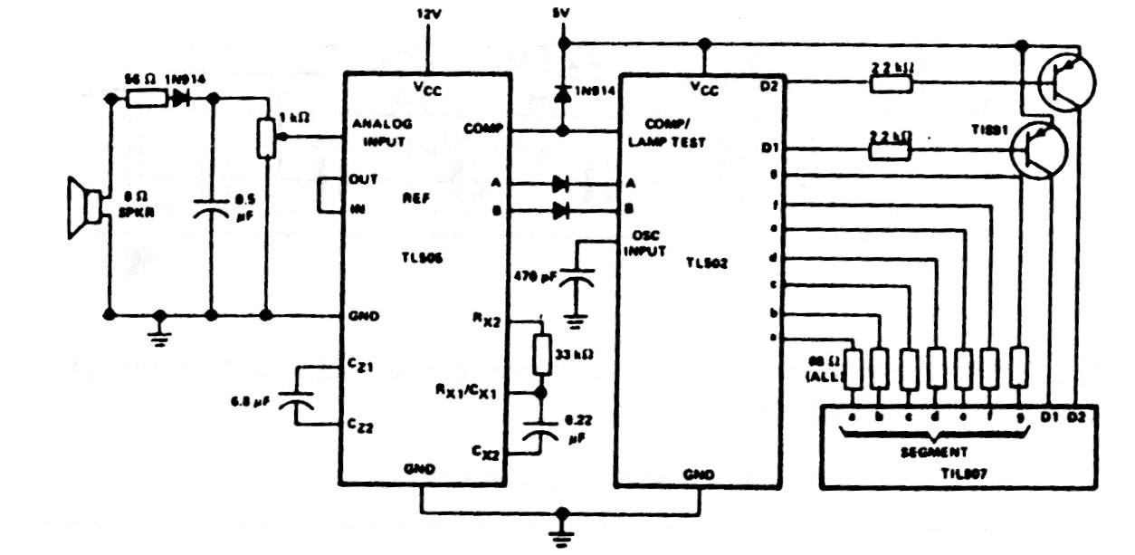
The integrated circuits in this application are not very common today. One consists of an A / D converter while the other a 3 ½ digit display driver. The circuit can be implemented with more modern equivalent components.
The integrated circuits in this application are not very common today. One consists of an A / D converter while the other a 3 ½ digit display driver. The circuit can be implemented with more modern equivalent components.