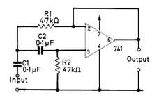
In the figure we have the conventional configuration of a filter that allows only the frequencies above the calculated value to pass. The formulas are the same as in CB19642E. The circuit is powered with voltages from 6 to 12 V and with more modern operational amplifiers it can be powered with lower voltages.




