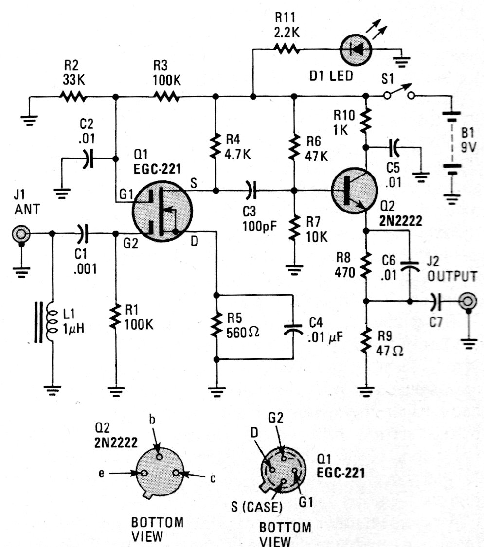
This circuit is interspersed between the external antenna and the short-wave receiver, providing much greater sensitivity to its receiver. The high gain of this circuit will make it possible to listen to the weakest stations in the 3 to 30 MHz band. The circuit is from an old American magazine and the FET used may present some difficulty in obtaining it.




