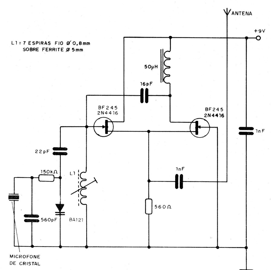
We found this circuit in a documentation from the 90's. The coil has its characteristics given next to the diagram. Power is provided by a 9 V battery and a range of a few tens of meters.
In the figure we show our first circuit that consists of a simple touch switch capable of driving a...
This circuit was found in an 80's Electronic Engineering. The power supply must be symmetrical. The...
This metal detector was found in a French magazine Radio Plans from 1977. The phone can be a...