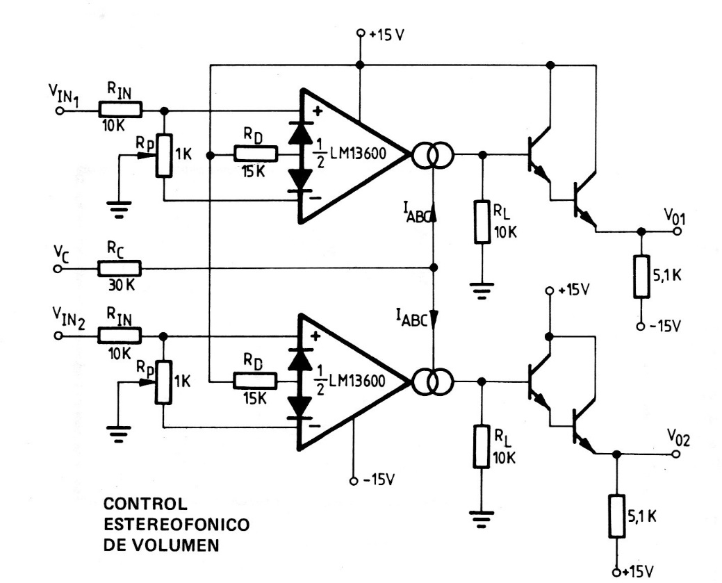
This two-channel DC volume control uses a transconductance operational amplifier. The transistors can be used in general as the BC548 and the supply must be made with symmetrical source. The circuit is a documentation in Spanish about operational amplifiers.




