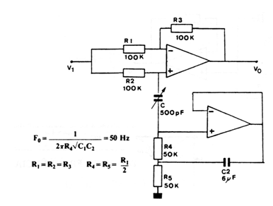
This circuit can be implemented with almost any operational amplifier. For the circuit shown, the frequency is 50 Hz and the formulas for calculating the components are given next to the diagram.

This circuit can be implemented with almost any operational amplifier. For the circuit shown, the frequency is 50 Hz and the formulas for calculating the components are given next to the diagram.
