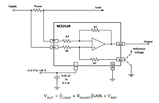
In the figure below we have a typical circuit for applying a current sensor that can be used in battery loads. The integrated circuit is from Sensirion and the circuit is in a 2018 datasheet.

In the figure below we have a typical circuit for applying a current sensor that can be used in battery loads. The integrated circuit is from Sensirion and the circuit is in a 2018 datasheet.
