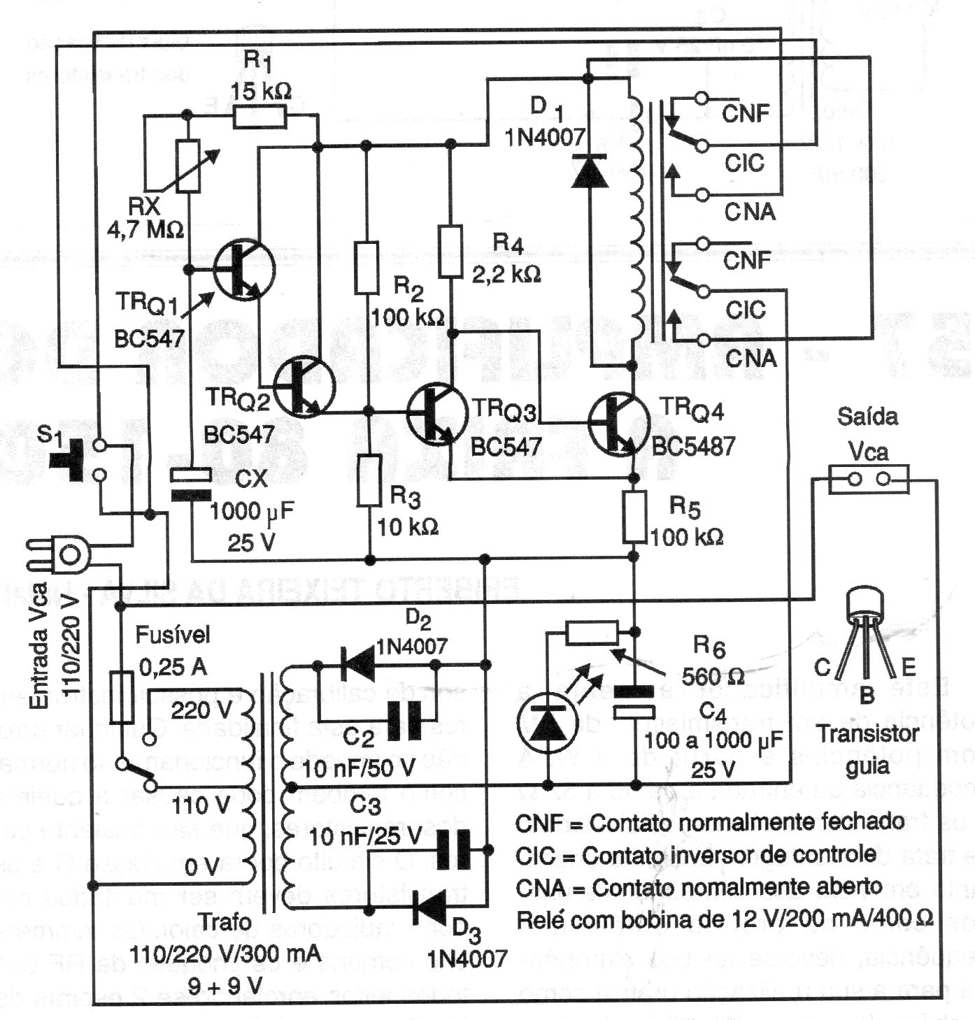
This timer up to 2 hours was found in a documentation of the year 2000. It uses only bipolar transistors and is therefore easy to assemble today. The relay used is 9 V and the supply is included. The circuit shuts down the source at the end of the timing.




