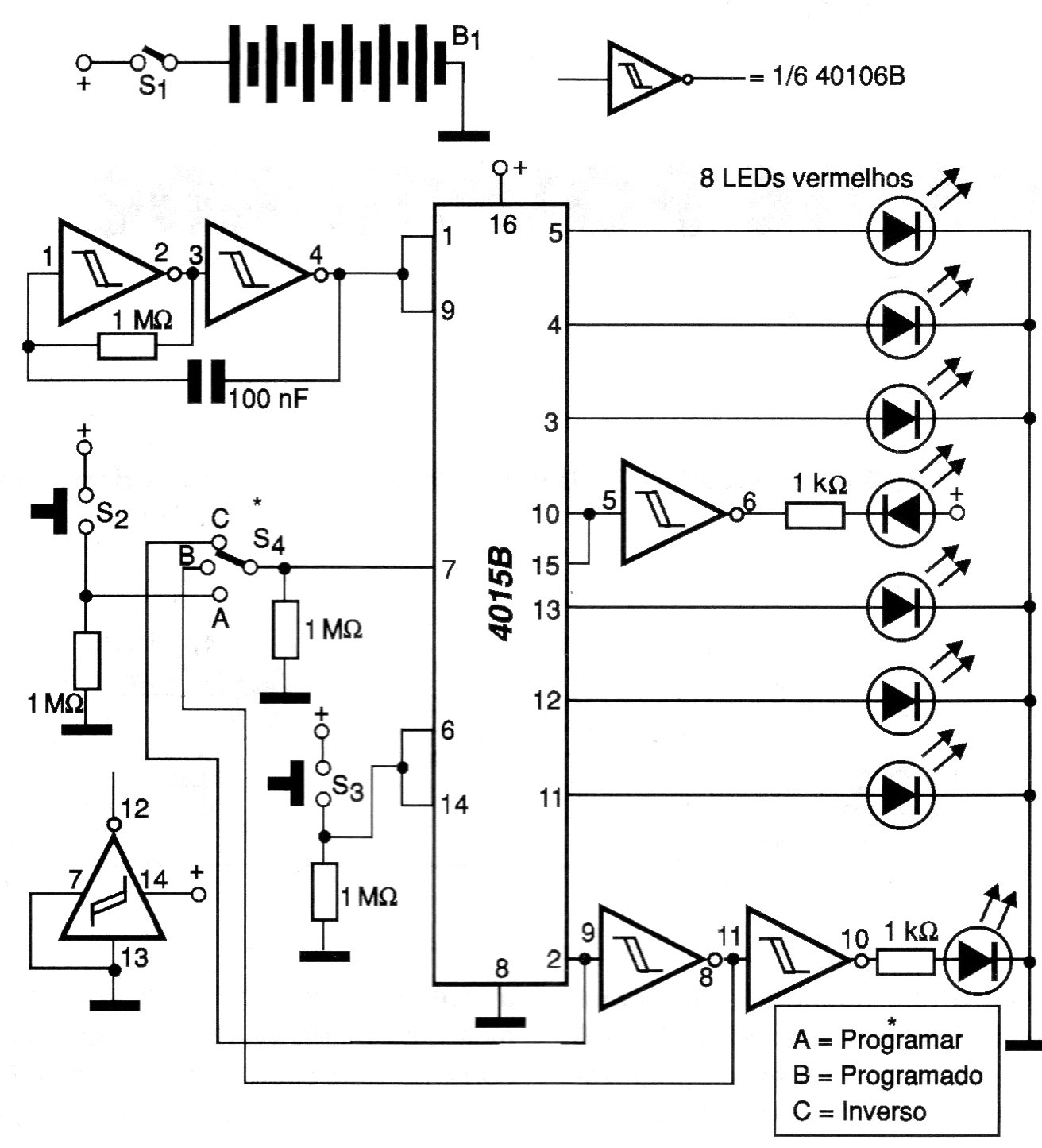
We found this circuit in a 2002 documentation. As it uses still common CMOS integrated circuits, it can be easily assembled. The circuit can be powered by voltages of 6 to 12 V from batteries or source. The capacitor determines the effect speed.
We found this circuit in a 2002 documentation. As it uses still common CMOS integrated circuits, it can be easily assembled. The circuit can be powered by voltages of 6 to 12 V from batteries or source. The capacitor determines the effect speed.