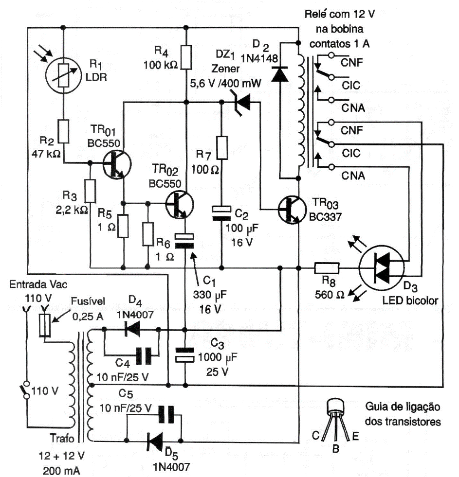
We found this light relay circuit in year 2000 documentation. The relay is 6 V and the circuit includes a power supply. It can be used to control various devices from the incident light in the LDR.
This current meter with many scales was found in a 80s American documentation. The operational amplifier...
This dimmer, from an old publication, can use almost any triac and in shooting a neon lamp. The...
We found this circuit in a 1975 publication. The circuit can be made with more modern equivalent...