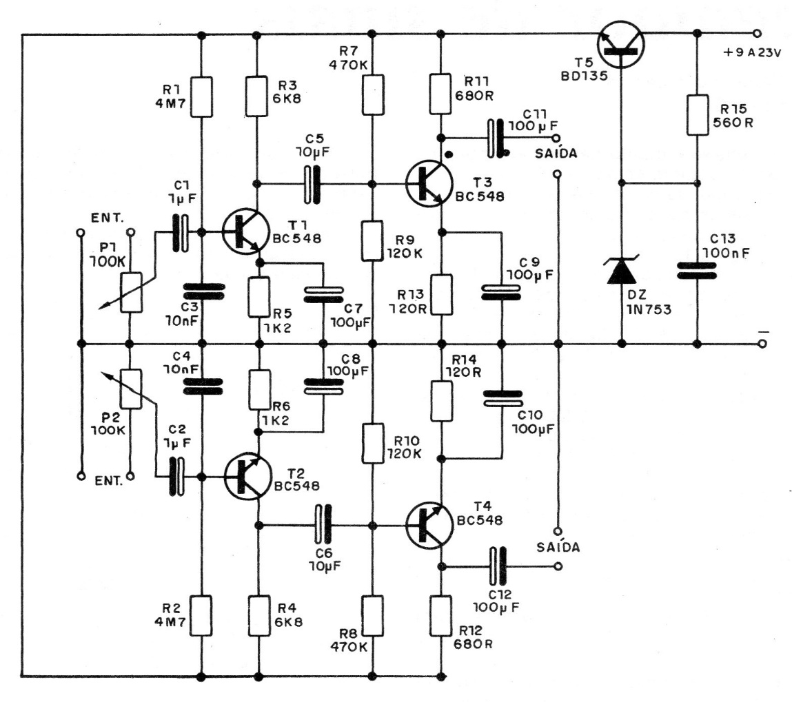
This is a commercial circuit that can be found in several publications from the 80s and 90s and even earlier. The circuit in question was taken from a 1986 documentation showing excellent characteristics. In this case we have a high-performance stereo version. The current required is only a few milliamps.




