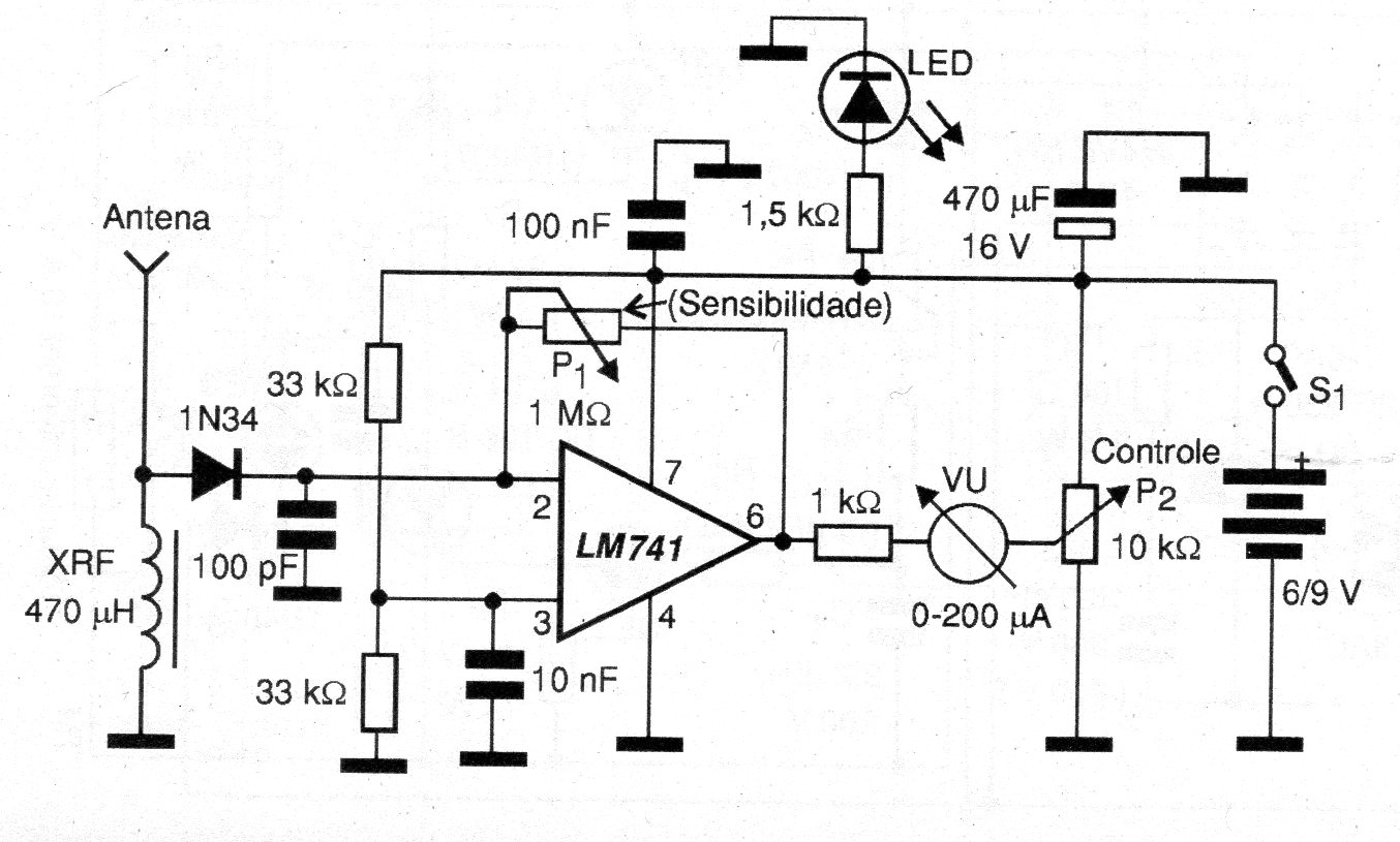
This circuit is from a 2004 documentation serving for signals from 1 MHz to 160 MHz. The antenna is of the telescopic type and the analog instrument is of the type found in old sound equipment.
This circuit is from 1998 documentation. The circuit causes defects in the ignition system,...
The purpose of this circuit is to power a small fluorescent lamp from from a 12 V battery. The circuit...
Found in a 90s Popular Electronics, this circuit uses two PLL tone recognizers to trigger by touch an...