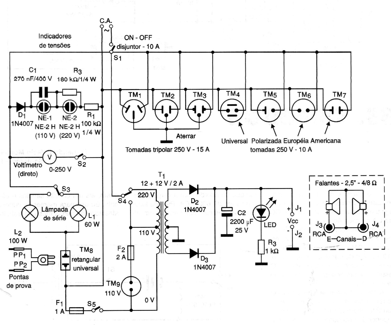
This circuit can equip the electronics practitioner's bench with an excellent number of resources. In addition to the outlets protected by fuses, there are indicators, a standard test lamp and a simple source, as well as test speakers. The sockets are the type in use in 2001, year of publication in which we found the circuit.




