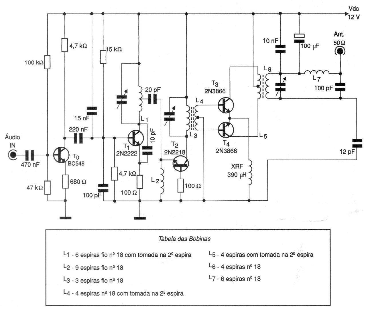
This powerful FM transmitter was found in a 2002 documentation. The output transistors must be equipped with heat sinks and the source with at least 1 A must have excellent filtering so that there is no noise in the transmission. The table next to the diagram provides information for coils that must be 1 cm in diameter without a core.




