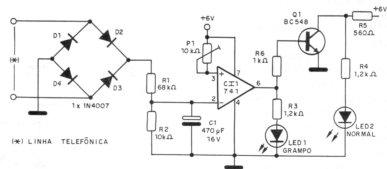
This 1995 documentation circuit detects when an extension on a phone line is active. Adjustment of the operating point is done in a trimpot. The indication is made by LEDs. The power comes from a 6 V source or batteries.
This 1995 documentation circuit detects when an extension on a phone line is active. Adjustment of the operating point is done in a trimpot. The indication is made by LEDs. The power comes from a 6 V source or batteries.