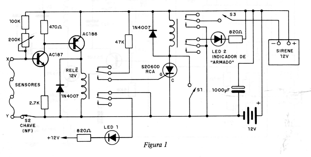
This circuit was found in a 1986 documentation. The circuit uses 12 V relays and is powered by a 12 V battery. There is no charging system for the battery. The interruption sensors can be placed in any number.
This circuit was found in a 1986 documentation. The circuit uses 12 V relays and is powered by a 12 V battery. There is no charging system for the battery. The interruption sensors can be placed in any number.