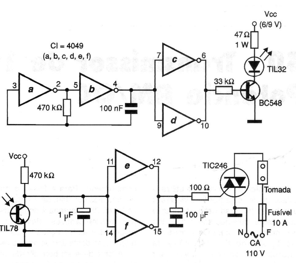
This circuit activates a machine to dry hands (fan and heater) when the sensor detects the placement of hands in the drying position. The circuit is from 2001 documentation. The pinout of the integrated used and the 9 to 12 V power supply are not included in this project.




