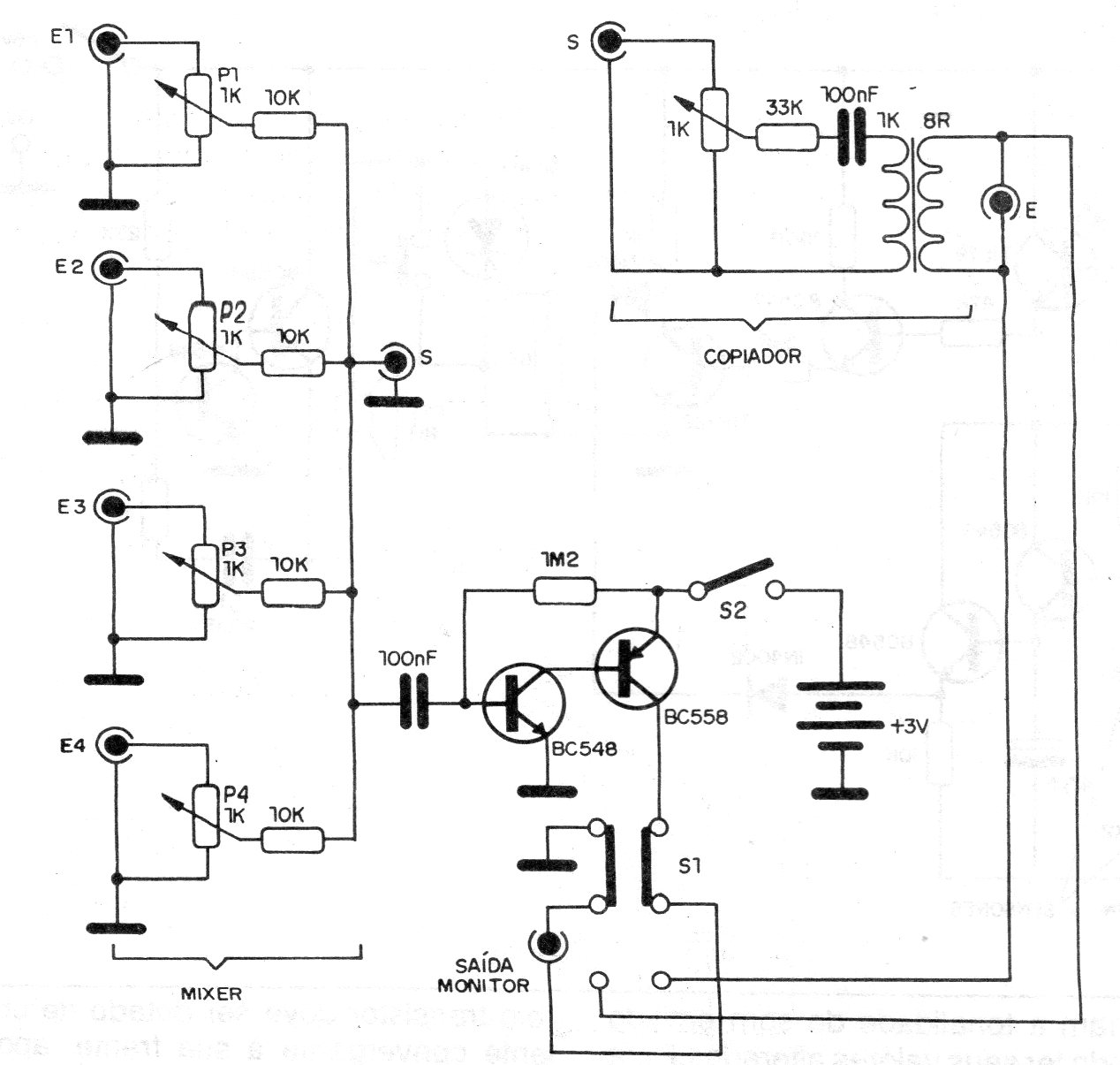
This circuit consists of a mixer with some additional features, having been found in a 1990 documentation. The circuit is powered by only two small batteries and has a very low consumption. One of the outputs is amplified, being used with small signals.




