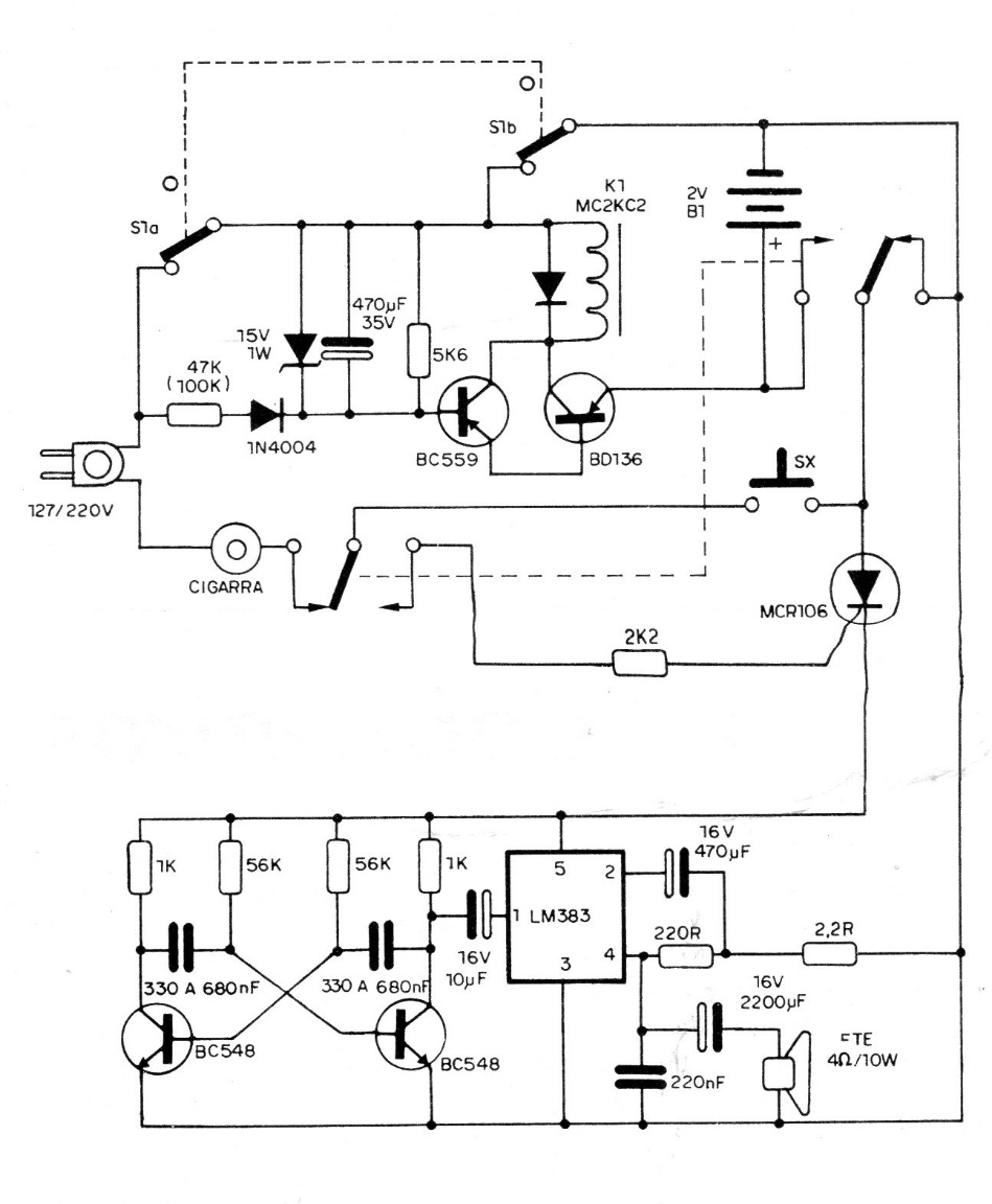
This circuit was found in a 1989 documentation. It has a battery that prevents it from working when there is a power failure. The sensors are placed on doors and windows and it fires when these sensors are activated. The circuit has a siren that uses an amplifier that is uncommon today, but that can be replaced by a more modern equivalent.




