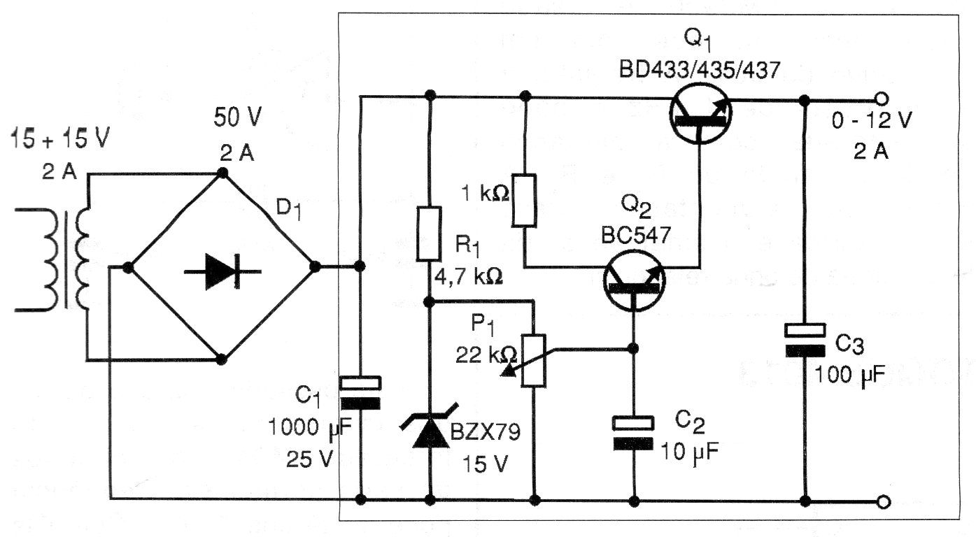
This source, with slight variations, can be found in other articles in this section and on this website. The Q1 transistor must be equipped with a heat sink and has an equivalent as the TIP32. The source has no protection, and the bridge diodes must be at least 2 A, such as 1N5402 or 1N5404.




