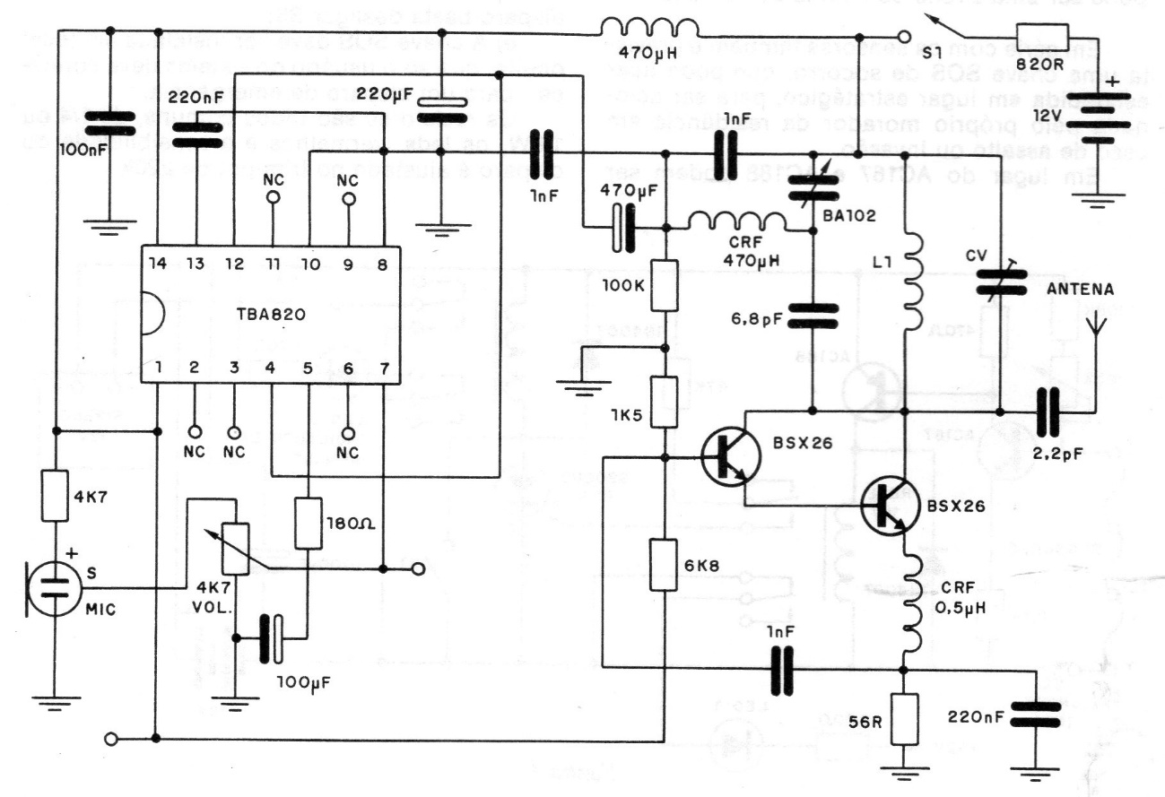
L1 consists of 4 turns of 22 or 24 AWG Wire in 1 cm form without core. This 1986 transmitter has good power and needs a source with good filtration or battery. The modulator circuit is an integrated amplifier that is not very common today and can be replaced by modern equivalents.




