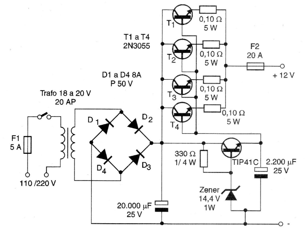
The 2N3055 transistors in this powerful power supply must be mounted in excellent heat radiators. The circuit uses an 18 to 20 V transformer with 20 A and the output voltage is given by the zener. The TIP41 must be mounted on a smaller heat sink.
The 2N3055 transistors in this powerful power supply must be mounted in excellent heat radiators. The circuit uses an 18 to 20 V transformer with 20 A and the output voltage is given by the zener. The TIP41 must be mounted on a smaller heat sink.