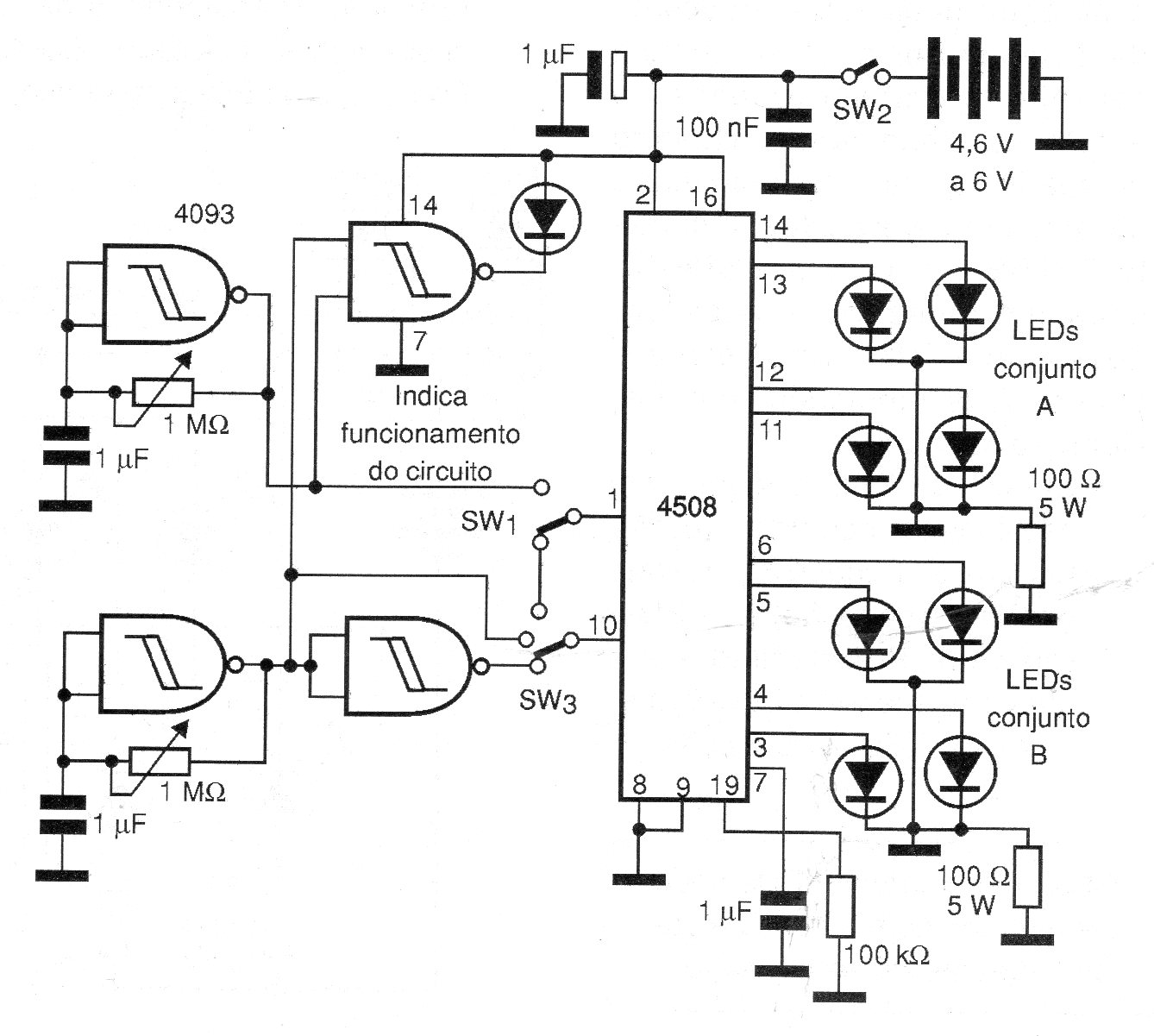
With the presented circuit, random patterns are generated for the flashing of 8 LEDs, leading to a hypnotic or even decorative effect. The integrated circuit used, 4508, consists of a double counter dividing by 9 that works independently. Two oscillators designed around the well-known 4093 integrated circuits are used to activate them. Switches SW1 and SW2 control the mode of activation of the LEDs. The supply can be made by batteries or source with voltages between 4.5 V and 6 V. The use of ordinary batteries is recommended since the consumption of the device is very low. The trimpots next to the oscillators control the frequency of the effect. An idea for a hypnosis effect (not recommended by specialists, without consulting a doctor) is to mount the LEDs on a glass as shown in the same figure in the diagram. (2008)




