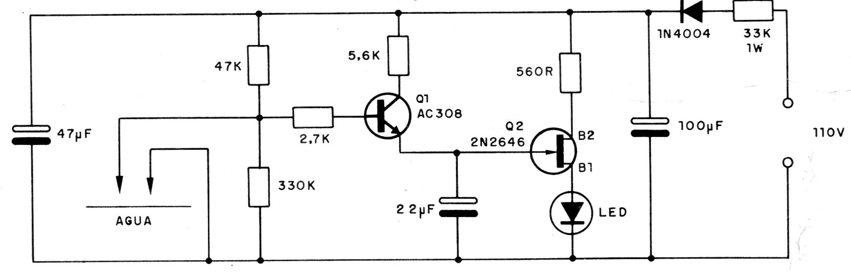
This simple circuit indicates, through an LED, when the water level of a filter (or other kind of reservoir) is low. The sensor consists of two wires with the tip stripped off. Note that it is only used for clay filters or isolated plastic reservoirs, as it is connected to the power grid. Care with possible shocks must be taken. The circuit is from 1986.




