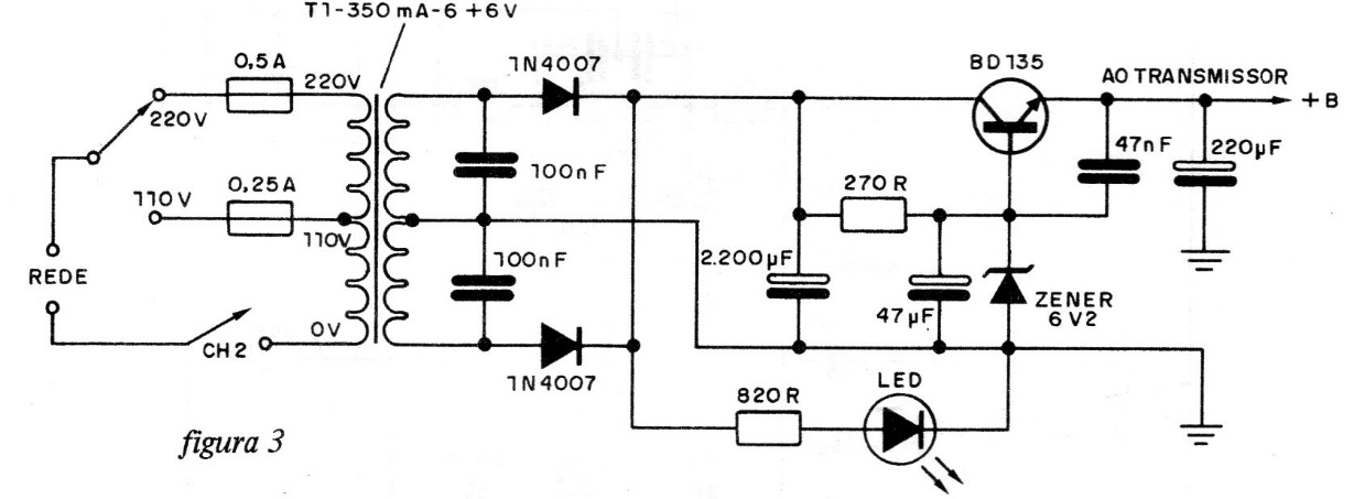
This circuit is indicated for supplying the CB17495E transmitter. The BD135 must have a small heat radiator and the zener may eventually have a higher voltage.
One of the most popular EPROM memories of the past is the 2716 2k x 8, whose pinout with practical use...
This circuit inverts the phase of an audio signal, maintaining its intensity. The transistors can...
In the figure we have a simple way to have a peak bargraph indicator. The amplifier is of the...