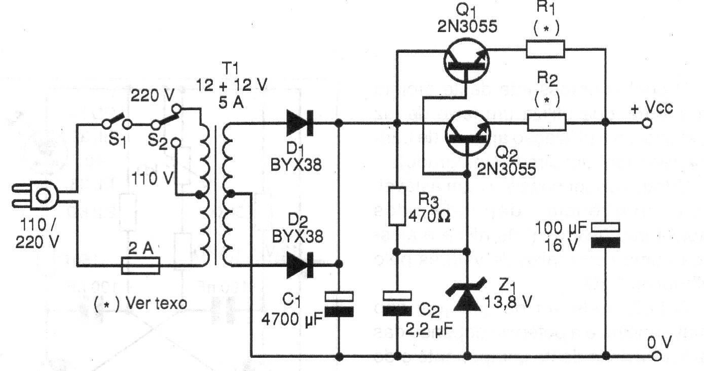
This simple source uses two 2N3055 transistors that must be equipped with good heat sinks. The source has no protection, only an input fuse. The diodes are for 5 A x 50 V or more.
This circuit was found in an old American magazine for radio amateurs. The circuit is based on a...
The LDO series (Low Dropout) TPS80 from Texas Instruments (www.ti.com) can provide output voltages...
This circuit is from Motorola's 1990 Linear Databook. We can implement it with other operational...