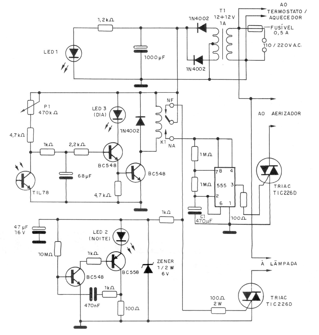
The purpose of this circuit is to automate the activation of an aquarium air pump (aerator). The circuit turns the system on during the day and shuts it off at night. The sensor is a phototransistor, and its trigger point is set to P1. Triacs will need a heatsink if the controlled load is high.




