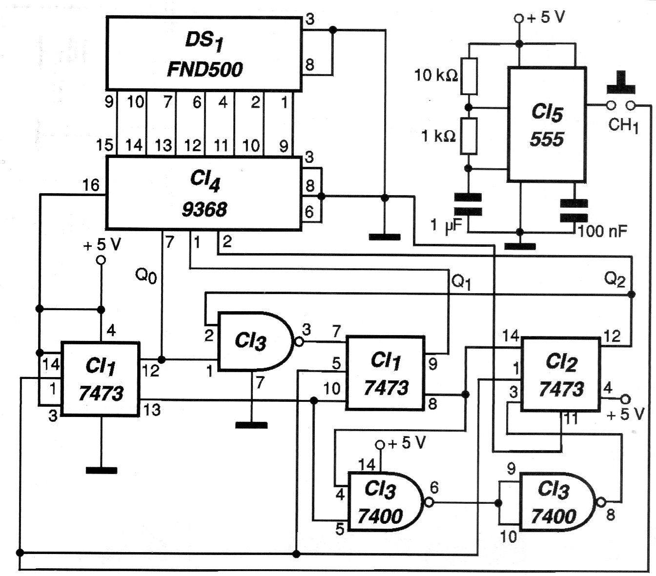
This circuit uses a common cathode display and TTL integrated circuits. We found it in a 2001 publication. The circuit must be powered by a 5 V regulated source. The draw is made by pressing and releasing CH1.
This circuit uses a common cathode display and TTL integrated circuits. We found it in a 2001 publication. The circuit must be powered by a 5 V regulated source. The draw is made by pressing and releasing CH1.