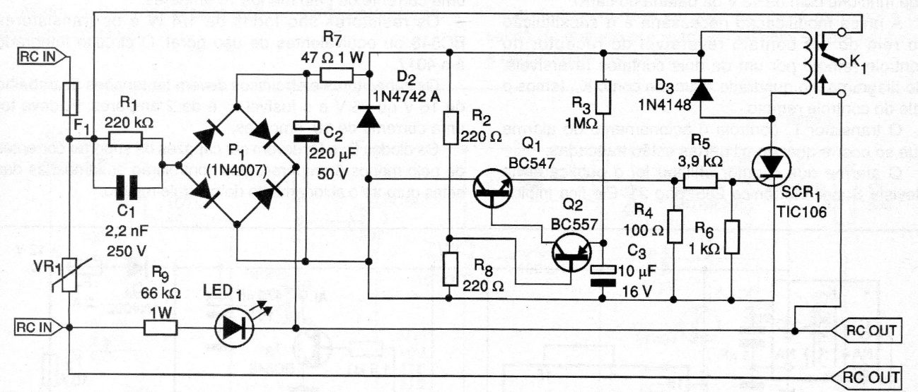
This circuit time the activation of appliances and electronics when the power is cut, thus avoiding the return transients. The circuit uses a source without a transformer and drives a 12 V relay. The relay contacts must have currents according to the load.




