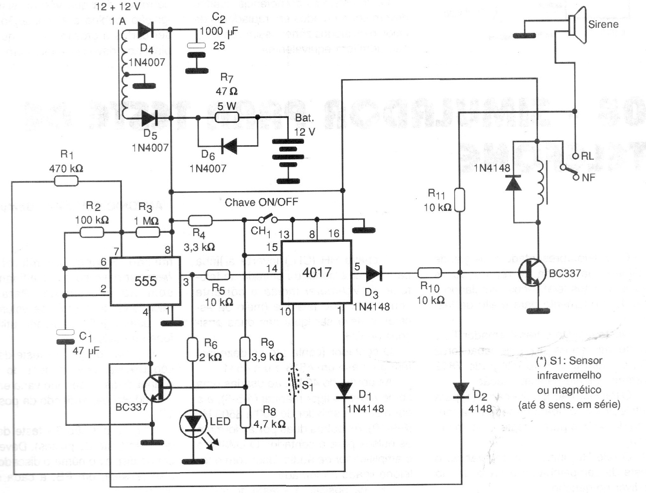
This circuit is from 1999 documentation. However, it can still be easily assembled, as all components used are common. The sensors can have their quantity increased, being connected in parallel.
March 2017 - Texas Instruments is already making available through Mouser Electronics the LP5907 an...
April 2017 - New Texas Instruments DRV8x brush motor drivers for 1.7 to 8 A currents and voltages...
This circuit was obtained in a 1994 Electronics Now. The circuit generates signals modulated in...