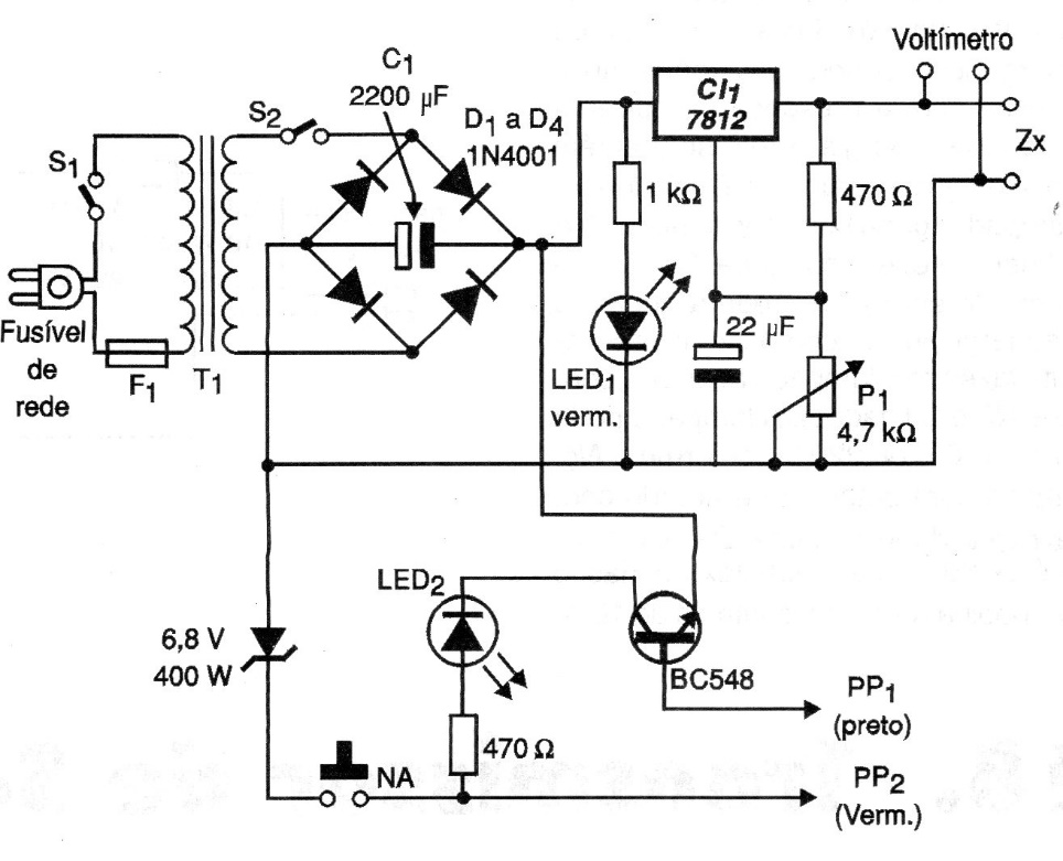
This circuit was found in a 2001 documentation. It is a test of zener diodes that uses a voltmeter or the voltage scale of a common multimeter. What you do is apply a voltage to the diode and observe the point at which it stabilizes.
This circuit was found in a 2001 documentation. It is a test of zener diodes that uses a voltmeter or the voltage scale of a common multimeter. What you do is apply a voltage to the diode and observe the point at which it stabilizes.