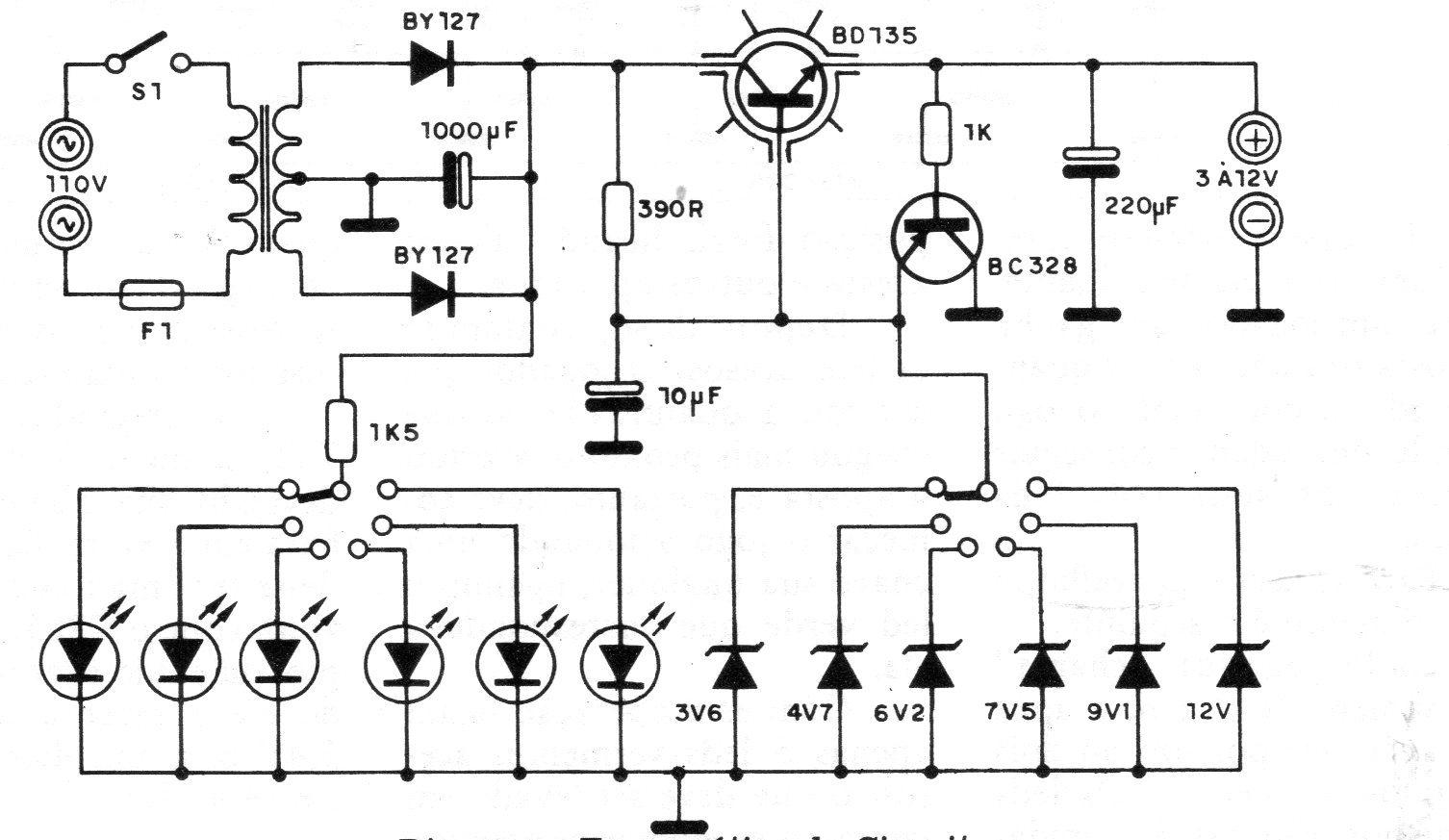
This transistor source has the output voltage selected by zeners and the LED indication of which zener is selected. The maximum current is of the order of 1 A according to the transformer, which must be 12 + 12 V with 1 A. The power transistor must be equipped with a heat sink.




